Sample work • Conversation design • IVR & chat
Designing for recovery: IVR intent routing and fallback flows
These sample flows demonstrate conversation design principles for healthcare IVR systems, including NLU-based intent routing, confidence thresholds, graceful fallback handling, and escalation to a live agent.
My role
Conversation design, flow documentation, technical annotation
Context
Illustrative sample flows created to demonstrate IVR conversation design best practices
Tools
Lucidchart, conversation design principles, NLU intent modeling
Focus areas
Intent routing, confidence thresholds, fallback logic, graceful escalation
Design approach
Good IVR design isn't just about the happy path — it's about what happens when things go wrong. These flows were designed with member experience at the center, prioritizing accuracy over speed and graceful recovery over silent failure.
Intent first
Open-ended prompts capture natural language input, which is passed to an NLU model for intent classification rather than forcing menu-driven responses.
Calibrated confidence
A confidence threshold (suggested: 0.7) determines whether the system routes or asks for clarification — prioritizing accuracy over speed.
Graceful recovery
When the system can't understand a member, it re-prompts with concrete examples rather than failing silently or misrouting — with a maximum of 2 retries before warm transfer.
Flow 1: Healthcare Member Support IVR — Intent Routing
This flow demonstrates NLU-based intent routing for a healthcare member support IVR, including confidence threshold logic, clarification loops, and escalation handling. Annotations document the design rationale behind each decision.
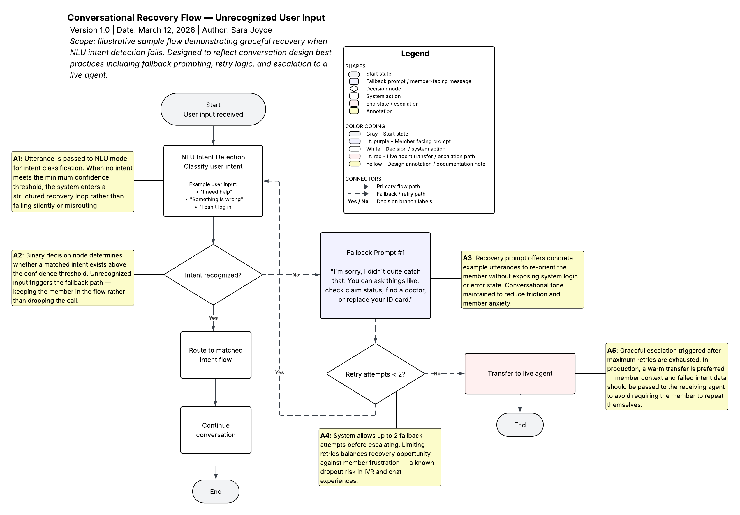
Flow 2: Conversational Recovery — Unrecognized User Input
This companion flow demonstrates graceful recovery when NLU intent detection fails. It shows how to keep members engaged through structured fallback prompting rather than dropping the call or misrouting.

